无人机培训_无人机考证_AOPA培训_东莞无人机_东莞无人机培训_东莞无人机考证_东莞AOPA培训_东莞异能无人机科技有限公司
  • 首页
  • 航空科普教育
    • 科普活动
    • 科普知识
    • 基地制度
    • 科技竞赛
    • 团队参观预约
  • 无人机培训
    • AOPA招生简章
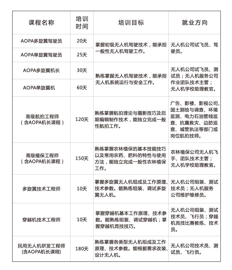
    • 课程一览表
    • 培训服务
    • 高级植保工程师班
  • 产品中心
    • 异能穿越机
    • 航拍无人机
    • 农业无人机
    • 无人机配件
    • 教学用具
  • 新闻中心
    • 公司新闻
    • 航拍视频
  • 关于异能
    • 领导关怀
  • 联系我们


课程一览表

深圳中科大智东莞授权培训中心

AOPA培训课程一览表

Copyright © 2016-2021 东莞市异能无人机科技有限公司版权所有